卫生资格考试题库
历年真题 人机对话 模拟试卷
免费下载
当前位置:首页 > 考试动态 > 报考指南
重要通知!12月31日前务必完成备案,否则将不能参加22年医考!
发布日期:2021-12-13 10:35:39浏览次数:2889

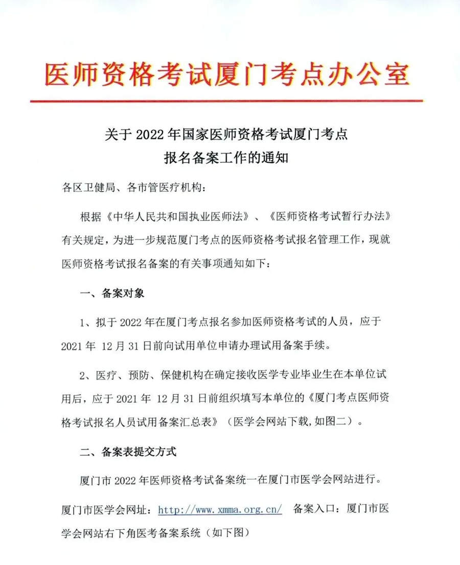
近日,医师资格考试厦门考点办公室发布了:关于2022年国家医师资格考试厦门考点报名备案工作的通知。


准备报考2022年医师资格考试的厦门考生,一定要在12月31日前完成备案,否则将无法报名医考。具体详情请咨询所在工作单位或留意各地卫生局发布的通知!通知内容及操作流程如下:








22医考要求备案地区有:广东省、福建南安、福建厦门。其中广东省、福建南安的2022年医考备案已结束。


如果以上地区准备报名2022年医考的同学错过了备案时间怎么办?


可以先联系所在工作单位或者当地卫生局咨询能否补报;如果不行的话,可以在其他省报名,但需要解决工作单位问题。


虽然厦门的通知公告中并没有明确没按时备案是否还能报考;但同是福建省的南安市在备案通知明确:未如期办理备案手续的考生届时将不予受理在我市报名参加2022年国家医师资格考试。


所以厦门考点的同学们,一定要记得在12月31日前完成2022年医考的备案工作。


友情链接:
咨询热线:
0335-8362050
[ 微信:kszhiji008 ]
考试知己平台下载
电脑版下载
手机版下载
联系我们
  • 联系电话: (固话)0335-8362050
    (手机)13315654329
  • Q Q号码:3356086872
  • 联系地址:秦皇岛市科泰创新工场505室
秦皇岛水滴网络科技有限公司 © 考试知己
违法和不良信息举报电话:0335-8362050