01
报考条件
NO.1卫生初级职称·考试报考条件
1、按照《护士条例》参加护士执业资格考试,取得护士执业资格,可视同取得护士职称。
2、具备中专学历,从事护士执业活动满5年。
3、具备大专学历,从事护士执业活动满3年。
4、具备本科及以上学历,从事护士执业活动满1年。
★例:如专科学历,在2021年12月前注册护士执业证,则可在2024年进行报名,参加2025年的考试;本科学历则可以在2024年当年进行报名,参加2025年的考试。
NO.2卫生中级职称·考试报名条件
1、取得相应专业中专学历,受聘担任护师职务满7年。
2、取得相应专业专科学历,受聘担任护师职务满6年。
3、取得相应专业本科学历,受聘担任护师职务满4年。
4、取得相应专业硕士学位,受聘担任护师职务满2年。
5、取得相应专业博士学位。
★例:如专科学历,在2018年12月前取得初级护师证,则可在2024年进行报名,参加2025年的考试;本科学历在2020年12月前取得初级护师证,则可以在2024年当年进行报名,参加2025年的考试。
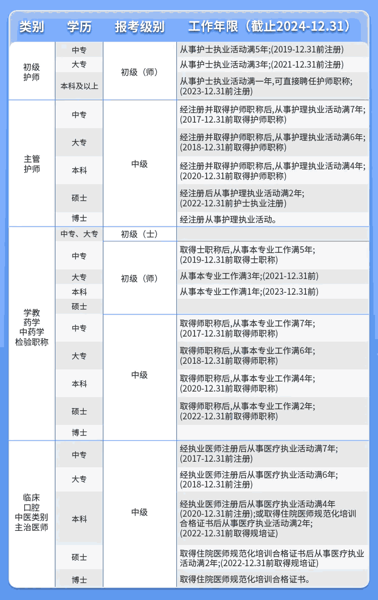
NO.3初中级职称报考工作年限对照表

各地区报名条件有所不同,考生们多关注当地卫生局以及卫健委官网消息,职称考试是提升自己职业地位以及收入最直接的方式,一定要积极报考~
NO.4常见问题&答疑
★Q1:没考过初级护师,可以考主管护师吗?
答:一般可能不行,但是各地政策存在差异性,大家需要以当地通知为准!比如贵州就是可以的,其地区曾发布政策:具有护理、助产专业“本科”以上学历,参加护士执业资格考试成绩合格,取得护理初级(士)资格证书,在达到规定的护师专业技术职务任职资格年限后,可直接聘任护师专业技术职务。
★Q2:考卫生资格考试一定要全日制学历吗?
答:只要是国家教育、卫生健康行政部门认可的正规院校毕业学历或学位即可。但是,根据2021年各地报考通知部分地区要求全日制学历。广东卫生资格考试报名条件要求:学历的要求是指国家教育和卫生行政部门认可的正规院校毕业的全日制学历或学位。所以大家要以当地通知为准。
★Q3:工作年限计算有截止日期吗?
答:有的,官方指出工作年限计算截止到考试前1年度的年底。比如报名参加2025年度考试的人员,其学历取得日期和从事本专业工作年限均截止2024年12月31日。
02
这几类人可提前报考
NO.1针对一线医务人员的倾斜政策
根据工作年限、学历等要求,2025年卫生初、中级职称报考工作年限对照表如下:

事实上,除了常规的工作年限、学历等要求外,确实还存在一些优惠政策。这些政策旨在鼓励特定人群参与考试,提升医疗卫生队伍的整体素质。
★针对一线医务人员,在主治考试报考时可以提前申报,具体要求如下:
★参加新冠肺炎疫情防控的一线医务人员
在符合相应报名条件的基础上,晋升高一级职称可以提前一年申报参加卫生专业技术资格考试。
★做出突出贡献,获省部级以上表彰奖励的
晋升高一级职称可以直接申报参加考试。
上述享受提前申报的人员,原则上只享受一次政策优惠。
NO.2针对基层医疗机构的优惠政策
除了一线医务人员外,针对基层医疗机构,其在主治考试报考方面也有一些优惠政策,具体要求如下:
★本科及以上学历毕业生参加住院医师规范化培训合格并到基层医疗卫生机构(新疆、西藏及四省藏区等艰苦边远地区可放宽到县级医疗卫生机构)工作的,可直接参加中级职称考试。
★在乡镇卫生院、社区卫生服务机构工作的医师、护师,可提前一年参加卫生专业中级技术资格全科医学、全科医学(中医类)和社区护理专业类别的考试。不过,考生需要注意的是,各地对「基层医疗机构」的定义有所差异:
(1)河南省明确基层医疗卫生机构为农村两级;
(2)新疆、西藏、四省藏区等艰苦边远地区可放宽至县级医疗卫生机构;
(3)福建省扶贫开发重点县可放宽至县级二级及以下医疗卫生机构;
(4)贵州省规定「基层」指不含县、市、区人民政府所在地的城关镇、街道「乡镇」。
!提醒需要报考卫生资格的同学,有条件的可以利用好以上政策哦~
NO.3针对特定地区或专业的优惠政策
除了以上两种情况,还有一些针对特定地区或专业的优惠政策,即降分政策、加分政策。
★降分政策
部分地区为调动基层卫生专业技术人员的积极性,增强基层卫生医疗机构的服务能力,会实行相对较低的省内合格标准。
例如,黑龙江、贵州、青海、新疆等地均公布了低于国家合格标准的省内合格标准,通过省内合格标准的考生可获得省内有效的卫生专业技术资格证书。
需要注意的是,这些降分政策的具体标准和适用范围可能因地区而异。
考生需以当地卫生健康委员会或相关考试机构发布的官方公告为准。
★加分政策
个别地区对特定人群(如疫情防控一线医务人员)实行加分政策。
例如,陕西省曾规定新冠肺炎疫情防控的一线医务人员参加初、中级卫生专业技术资格考试未达到国家合格标准的,可享受各科成绩加10分的政策倾斜。
但这一政策是否继续执行需以最新官方公告为准。
今年的卫生资格考试实施更加灵活与倾斜的政策,不仅为他们提供了更多的机会,还开通了提前申报的便捷通道。
咨询热线:
[ 微信:kszhiji008 ]