最新卫生专业技术资格考试通知,由最懂你的医护执业职称考试软件-考试知己(官方微信KSZHIJI)整理发布。
近日,官方发布了一则重磅通知,2020年卫生技术考试有大量调整,考试知己风老师为大家整理如下:
1.2020年卫生专业技术资格考试正式确认为2020年5月23、24、30、31日;
2,社区卫生服务机构的医师、护师可提前1年时间报考中级职称的全科医学、社区护理专业考试;
3,本科及以上学历,住院规培合格并在基层医疗机构工作的同学们,可以直接参加中级职称考试。
4. 今年12月31日是学历、工作经历年限的截止时间,从12月31日向前倒推计算同学们的学历水平和相关工作时间要求。
5. 原理化检验技术初级(士、师)和微生物检验技术初级(士、师)两个专业类别,合并为卫生检验初级(士、师)专业类别,合并后的专业代码:卫生检验初级士,109;卫生检验初级师,211;
6. 报考专业代码301至365以及392专业的同学们,需在报名时提交相应专业执业医师资格证书。因工作调整要报考现岗位的在职人员,需在本岗位上工作满2年。
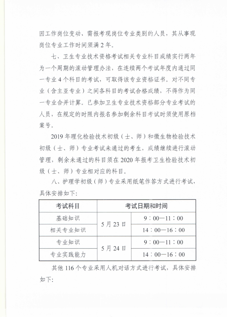
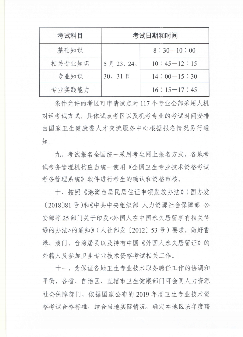
7. 除护理学初级(师)专业采用纸笔作答方式进行考试外,其他116个专业均采用人机对话方式进行考试
附:通知原文











咨询热线:
[ 微信:kszhiji008 ]